Dossier 1984 (G. Orwell), partie I – Ibn Khaldoun & Karl Marx : la dialectique civilisationnelle
I. Dans la continuité d’Ibn Khaldoun et l’héritage de Karl Marx : la dialectique civilisationnelle selon Orwell
Ibn Khaldoun (1332-1406) et Karl Marx (1818-1883) sont deux grands intellectuels ayant proposé, à partir d’une analyse historico-sociologique du pouvoir, un schéma d’évolution des civilisations. En effet, fondés sur une étude rigoureuse de l’évolution historique des civilisations qu’ils connaissaient, leurs travaux proposent un schéma conceptuel d’organisation sociétale (sociale, politique et économique, notamment) dont les caractéristiques et les interactions provoquent une dynamique historique cyclique.
Selon eux, il existerait ainsi une sorte de « dialectique civilisationnelle » : un moteur interne aux civilisations entraînant une succession de processus historiques déterminés, appréhendables en périodes, dont les structures sous-jacentes sont répétitives et donc prédictibles.
A. La dialectique civilisationnelle selon Ibn Khaldoun
C’est au XIVe siècle que le juriste, enseignant, historien et diplomate, Ibn Khaldoun propose dans son œuvre, la Muqaddima (1377), une conception sociétale des civilisations musulmanes et de leur mouvement historique. À partir d’une analyse riche et précise des faits historiques ayant marqué les dynasties musulmanes depuis Muhammad, il tente de déterminer les causes de leur croissance et leur déclin, soit, une « science de la civilisation » (‘ilm al-‘umrân).
Au fondement de la pensée khaldounienne, se trouvent deux convictions : l’une, aristotélicienne, affirmant que l’homme est politique par nature (zôon politikón) car il lui est nécessaire de vivre avec ses semblables ; la seconde, biologique, affirmant que le processus civilisationnel est semblable à celui de tout organisme vivant, ainsi marqué par une naissance, une croissance, un déclin puis une disparition.
À noter toutefois que, à la différence d’Aristote qui voit dans la création de la communauté une réponse positive à l’aspiration humaine de satisfaire ses besoins, Ibn Khaldoun pense que les raisons du caractère politique de l’humain sont la conséquence de ses mœurs négatives. C’est parce que l’humain, par sa nature animale, est fondamentalement agressif et injuste envers autrui, qu’il a besoin d’un « modérateur » (wâzi‘) ; d’une organisation politique.
Étudiant l’histoire et les formes d’organisations sociales musulmanes, Ibn Khaldoun constate que la puissance publique des dynasties (ce que, de nos jours, nous appelons l’État ou le gouvernement) a systématiquement ces trois particularités que sont l’accaparement des richesses et du pouvoir politique, les réglementations de plus en plus lourdes des relations sociales et une surveillance de plus en plus étroite de ses sujets.
Il constate également l’existence de deux formes d’organisations sociales distinctes qu’il théorise à l’aide de la notion de ‘umrân : terme polysémique qui, utilisé par Ibn Khaldoun, lui permet de définir tout ce que la coopération entre humains associés produit de particulier (politique, science, technique, économie, morale, culture) et que nous pouvons traduire par le concept moderne de « civilisation ». Ces deux formes d’umran, pour exister, ont besoin de ce qu’Ibn Khaldoun nomme l’asabiya (al-‘asabiyyât : l’esprit de clan/de corps à son plus haut niveau, penser collectivement plutôt qu’individuellement). Et c’est cette asabiya qui est le véritable moteur de la dialectique civilisationnelle khaldounienne : c’est elle qui détermine le passage d’une forme d’organisation sociale à une autre ; qui amorce la croissance d’une umran, ou bien son déclin.
Dans sa vision cyclique de l’histoire, Ibn Khaldoun identifie la première forme d’organisation sociale comme étant le ‘umrân badawî ; une structure bédouine, nomade, pensée comme un rassemblement primitif, comme un premier état de la civilisation, caractérisée par une économie de subsistance. Selon Ibn Khaldoun, cette structure bédouine se trouve dans des régions où les conditions de vie sont les plus difficiles (montagnes, régions désertiques, faubourgs), permettant aux humains d’en tirer leur force, leur courage, leur fierté. À l’inverse, le ‘umrân hadarî est une forme sociale qui se trouve dans les grandes villes, villes et hameaux entourés et protégés de murailles. Ainsi, la forme de vie urbaine, sédentaire, implique à l’inverse un haut confort de vie ainsi qu’une production économique excédentaire.
L’objectif des bédouins est d’accéder à ce niveau de vie supérieur que représente l’umran hadari et, dès lors que cette forme d’organisation sociale est atteinte, elle présente déjà les signes de sa décadence que sont, pour Ibn Khaldoun, la gloire, le luxe et la paix en ce qu’elles poussent à la corruption physique et morale des individus, et notamment ceux en charge de l’administration publique, amenant la dynastie à dégénérer en tyrannie.
Ibn Khaldoun relie en effet la vie facile passée dans le luxe et le confort, comme source de paresse et d’égoïsme au point que les individus ne ressentent plus l’asabiya nécessaire à la défense de leur structure sociale.
Mais tous les umran badawi ne sont pas capables d’atteindre l’umran hadari. Pour ce faire, il leur est nécessaire de développer une forte asabiya et, pour Ibn Khaldoun, le meilleur catalyseur de l’esprit de corps, c’est la guerre contre un ennemi commun. La guerre est, en effet, pensée comme un véritable opérateur politique, car la menace qu’elle fait peser sur l’existence du groupe est le moyen le plus efficace de résorber les conflits internes et d’entraîner un indéfectible dévouement à l’umran.
Ainsi dotée d’une forte asabiya par la pratique de la guerre menée contre des organisations sociales caractérisées par une asabiya plus faible, l’umran badawi fonde alors une dynastie qui accède à l’umran hadari, soit en conquérant le pouvoir sur une umranhadari déjà constituée, soit en se développant d’elle-même. Ce passage d’une organisation civilisationnelle à une autre implique en conséquence une amélioration des conditions de vie, qui entraîne à terme l’abandon de la pratique guerrière et donc une perte d’asabiya. Affaiblie, la dynastie dégénère en tyrannie et le groupe social urbain est voué à disparaître, les individus le constituant n’ayant plus la force ni l’envie de le défendre, et c’est ainsi qu’ils peuvent être conquis par un nouveau groupe bédouin.
En schématisant, sous forme de logigramme, la typologie des umran selon Ibn Khaldoun, nous pourrions aller plus loin en constatant un lien de compensation entre asabiya faible ou forte et présence ou absence d’un organe politique (puissance publique des dynasties musulmanes équivalente au gouvernement de nos États contemporains). En effet, plus l’asabiya est forte, moins la présence d’un pouvoir politique est nécessaire ; à l’inverse, plus l’asabiya est faible, plus l’organe politique s’affermit, comme si la force publique tentait de maintenir, artificiellement et par la contrainte, l’unité de corps de la civilisation.
B. La dialectique civilisationnelle selon Karl Marx
À l’instar d’Ibn Khaldoun, Marx a eu la volonté de mettre au point une nouvelle science qui permettrait de rendre compte de la dynamique à l’origine de l’évolution historique des civilisations humaines occidentales. C’est ainsi que Karl Marx et Friedrich Engels (1820-1895) élaborent leur nouvelle science sur le principe de causalité fondamental suivant : « L’histoire de toute société jusqu’à nos jours n’a été que l’histoire de luttes de classes »1. Empruntant cette idée à François Guizot2, ainsi qu’aux révolutionnaires français et à divers auteurs, tels Charles Comte ou encore Charles Dunoyer, l’organisation sociale des civilisations européennes de l’ère industrielle était perçue comme scindée en deux classes aux intérêts antagonistes : les producteurs de richesses qui s’acquittaient de l’impôt (le tiers état) et les bénéficiaires de l’impôt (la noblesse).
À travers l’étude des faits matériels historiques3 et à la lumière du principe de lutte des classes sociales, Marx argue que ce sont les modes de production économique qui déterminent les rapports sociaux de production, lesquels, enfin, influencent les événements historiques. Là où Ibn Khaldoun voit dans l’humain un zôon politikón et fait de l’asabiya le moteur de la dialectique civilisationnelle, Marx reprend les concepts de son temps, marqué par une émulation intellectuelle au sein de la discipline économique sous l’impulsion notable d’Adam Smith, et fait de l’humain un Homo Œconomicus.
Pour Marx, ce sont ainsi les forces productives qui sont la véritable source du mécanisme interne responsable du changement civilisationnel et des mouvements historiques. En effet, selon lui, l’être humain se caractérise par le fait d’être le seul animal à produire ses propres moyens de subsistance. De cette activité, naît le travail au sein duquel Marx distingue trois forces productives différentes : la force de travail qui est l’énergie humaine dépensée dans le travail (musculaire et/ou intellectuelle) ; les objets du travail qui sont la ressource exploitée (la Nature, la matière brute et la matière première) ; et enfin les instruments de travail (les outils, les infrastructures, la législation). Ici, Marx distingue les objets et les instruments de travail comme étant des « moyens de production ».
Partant cependant du principe que l’humain est également un être social, qui se regroupe en collectivité afin d’opérer une production collective de ses moyens de subsistance, Marx distingue la façon dont les humains s’organisent pour mener à bien cette activité de production (la division sociale du travail), et la structure prise par cette organisation forme ce qu’il appelle les « rapports sociaux de production ».
Pour Marx, l’amélioration des moyens de production et la sédentarité permettent l’apparition d’un surproduit. Les moyens de production et le surproduit font alors l’objet d’un accaparement par un groupe social minoritaire et, ce faisant, contraignent la société à modifier ses rapports sociaux de production, avec la création de classes sociales hiérarchiques qui, par définition, implique un rapport de domination avec exploitation de la classe reconnue comme inférieure par la classe reconnue comme supérieure.
Ces nouveaux rapports sociaux de production prennent une forme spécifique qui détermine le type de pouvoir économique, que Marx appelle un « mode de production » (dans l’ordre historique marxien : communisme, esclavagisme, féodalisme, capitalisme). L’ensemble déterminé par le mode de production, contenant les moyens de production ainsi que les rapports sociaux de production spécifiques, constitue ce que Marx appelle « l’infrastructure ». Elle est évolutive et mutable par essence, dans la mesure où elle suit l’évolution des moyens de production et, en conséquence, de l’évolution des rapports sociaux de production.
Or, une fois établie, la classe sociale dominante a pour objectif de maintenir en place le mode de production dont elle est bénéficiaire, c’est pourquoi elle se dote d’un État possédant trois pouvoirs principaux : le pouvoir politique, via des instances politiques qui ont pour but de structurer concrètement le rapport de domination ; le pouvoir répressif via des instances juridiques qui assurent la codification légale du rapport de domination ; et enfin le pouvoir idéique via les instances doctrinales qui instituent l’expression idéologique du rapport de domination.
L’ensemble de cette organisation étatique est appelée « superstructure ». Cette dernière a vocation à être permanente et immuable, et c’est ici que naît la dialectique civilisationnelle selon Marx : de cette contradiction entre infrastructure évolutive et mutable et infrastructure permanente et immuable, venant s’ajouter aux tensions liées à la lutte des classes, les dominés exploités finissant par se révolter contre les dominants exploiteurs.
Pour donner un exemple concret et très simplifié de cette dialectique, la survenue de l’ère industrielle avec l’amélioration des moyens de production (machine à vapeur, automatisation, usines, etc.) conjuguée à la lutte des classes durant la période révolutionnaire, a conduit la bourgeoisie européenne à prendre le pouvoir sur la noblesse et à mettre définitivement fin au mode de production féodal pour le remplacer par un mode de production capitaliste dont elle tirait partie. Mais la lutte des classes demeure à ce changement et voit se confronter les bourgeois propriétaires du capital (moyens de production et surproduit) détenant le pouvoir et dominant la classe inférieure des prolétaires qui ne possèdent rien d’autre que leur force productive.
C. La dialectique civilisationnelle selon George Orwell
S’il est très probable qu’Orwell ne connaissait pas la pensée khaldounienne, dans la mesure où Ibn Khaldoun est un théoricien méconnu des occidentaux, il a été incontestablement imprégné par la pensée marxienne, comme tout le continent européen au début du XXe siècle. Il faut dire que notre civilisation actuelle doit beaucoup à la pensée marxienne, créatrice des concepts modernes d’idéologie, de prolétaire, ou encore de lutte des classes, qui sont autant de termes et d’idées largement reprises dans 1984.
En outre, Orwell s’est toujours positionné contre le communisme stalinien4, le nazisme, le fascisme, et le franquisme, au point de s’engager dans les armées révolutionnaires du POUM (Parti Ouvrier d’Unification Marxiste), lors de la guerre en Espagne contre le général Franco. Il a ainsi baigné dans cette époque révolutionnaire, à une période historique où, depuis 1789, la lutte des classes était concrète et palpable, l’Histoire de l’Occident étant marqué par de nombreux mouvements insurrectionnels menés par des travailleurs qui avaient la volonté d’en finir avec l’asservissement opéré par la classe bourgeoise dominante et atteindre, enfin, cette société sans classe annoncée par Marx grâce au communisme.
Malheureusement, Orwell a également été le témoin de la mise en place de dictatures comme aboutissement de ces mouvements. Or, Hitler, Mussolini, Staline et Mao ont tous été affiliés à des mouvements « socialistes » ou « communistes », et tous ont profité des soulèvements ouvriers pour instaurer leur régime autoritaire, lequel avait la prétention d’agir pour le bien des prolétaires.
C’est par cette expérience historique faite par Orwell, que la dialectique civilisationnelle orwellienne naît de la pensée marxienne, tout en étant également particulièrement marquée par une défiance absolue envers tout pouvoir politique, ainsi qu’un profond pessimisme sur l’avenir des civilisations.
Orwell imagine ainsi la société du futur comme une société pyramidale, hiérarchisée en trois classes sociales distinctes. La première se trouve au sommet ; minoritaire dans la mesure où Orwell précise qu’elle représente moins de 2 % de la population totale5, elle est constituée des membres du « Parti Intérieur ». En position de domination sociale, elle forme le groupe décideur qui agit sous l’égide d’un chef politique fantoche (Big Brother), quasi-divin et mythique, qui n’est que la représentation symbolique et personnifiée de l’oligarchie formée par cette classe dominante : « Big Brother est le masque sous lequel le Parti choisit de se montrer au monde. Sa fonction est d’agir comme un point de concentration pour l’amour, la crainte et le respect, émotions plus facilement ressenties pour un individu que pour une organisation. »6. Cette classe supérieure domine et exploite une classe inférieure, constituée des « prolétaires » inconscients de leur asservissement qui ne représenteraient que 15 % de la population. Au milieu de ces deux classes, vient une classe faisant office d’intermédiaire dans l’exploitation de la classe dominée par la classe dominante et qui, par déduction, représenterait environ 83 % de la population totale d’Océania. Cette classe moyenne est constituée des membres du « Parti Extérieur » et se positionne en tant que groupe exécutant les ordres des décideurs. Orwell compare les membres de cette classe intermédiaire comme les « mains » de la classe supérieure qui, elle, serait le « cerveau » de l’État.
Reprenant la théorie de la lutte des classes, Orwell précise que, si les civilisations sont toutes des oligarchies et, par conséquent, ont toutes une structure hiérarchique tripartite, les objectifs de ces trois classes sociales sont toujours « absolument inconciliables »7. En effet, l’objectif de la classe supérieure est de rester en place, celui de la classe moyenne est de prendre la place de la classe supérieure et celui de la classe inférieure est d’abolir la structure hiérarchique pour établir une société véritablement égalitaire. Toutefois, Orwell note qu’il est rare que le groupe des prolétaires ait le temps d’aspirer à quoi que ce soit : « Le but du groupe inférieur, quand il en a un – car c’est une caractéristique permanente des inférieurs qu’ils sont trop écrasés par le travail pour être conscients, d’une façon autre qu’intermittente, d’autre chose que de leur vie chaque jour – est d’abolir toute distinction et de créer une société dans laquelle tous les hommes seraient égaux. »8.
Pour Orwell, cette structuration sociale hiérarchique, avec une classe supérieure dotée du pouvoir décisionnel, une classe moyenne dotée du pouvoir d’exécution et une classe inférieure sans pouvoir et exploitée, est historiquement rémanente. Il écrit en effet qu’elles existent « probablement » depuis le néolithique. Et même si Orwell reconnaît qu’il y a pu exister des subdivisions au sein de ces trois classes sociales et qu’elles ont pu connaître de nombreuses variations qualitatives et quantitatives intrinsèques (nom, nombre, types d’interactions relationnelles, etc.) cette structuration essentielle, tripartite et hiérarchisée, est demeurée, invariablement identique, tout au long de l’histoire des civilisations.
Partant ainsi du même constat opéré par le matérialisme historique de Marx, Orwell écrit que même lorsque des révolutions ont tenté d’ébranler cette structure, celle-ci s’est toujours rétablie à l’identique, la classe dominante étant remplacée par des membres de la classe moyenne, si bien que cette société tripartite est aussitôt reconstruite dans un éternel mouvement de rotation entre classe supérieure et moyenne.
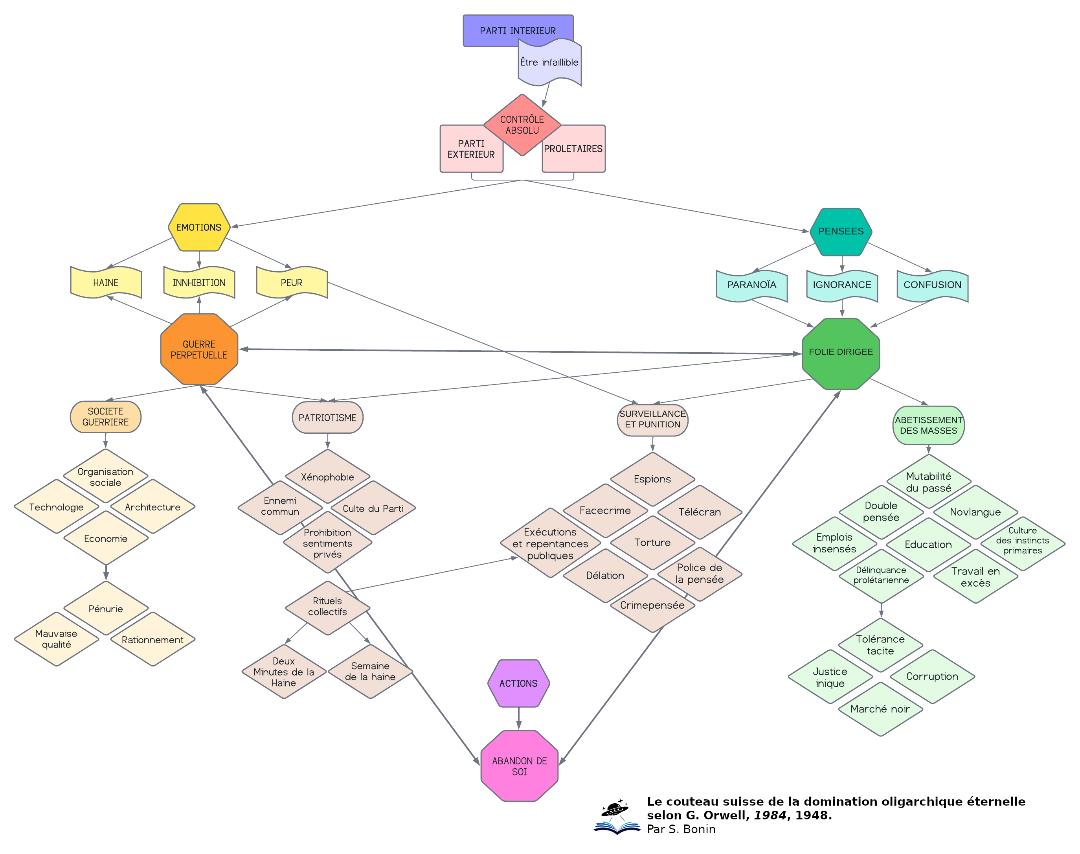
Orwell détermine qu’il existe quatre facteurs de perte du pouvoir pour la classe dominante oligarchique, correspondant à quatre ennemis identifiés : la conquête extérieure par des étrangers, la révolution civile par les prolétaires, le renversement politique par le groupe exécutant, l’abandon du pouvoir par le groupe décideur lui-même. À ces quatre menaces, Orwell trouve trois stratégies d’évitement : la guerre perpétuelle contre l’ennemi extérieur, l’abrutissement des prolétaires qui n’ont aucune conscience de leur état d’asservissement et le contrôle de la pensée des classes moyennes et supérieures.9
Ayant pris conscience de la cyclicité du phénomène ainsi que des menaces auxquelles elle est confrontée, et dans le but réfléchi de conserver à jamais sa position dominante, l’oligarchie doit se doter d’outils lui permettant de conserver son pouvoir de manière permanente ; devenir « inébranlable ». Et pour Orwell, le meilleur moyen dont dispose l’oligarchie pour devenir inébranlable, c’est de reprendre à son compte le communisme marxien en se dotant d’une organisation « collectiviste » conjuguée a une très forte conscience de classe.
Et voici comme Orwell concilie, sans le savoir, l’asabiya d’Ibn Khaldoun et le mode de production collectiviste marxien : « La seule base sure de l’oligarchie, est le collectivisme. La richesse et les privilèges sont plus facilement défendus quand on les possède ensemble. Ce que l’on a appelé l’« abolition de la propriété privée » signifiait, en fait, la concentration de la propriété entre beaucoup moins de mains qu’auparavant, mais avec cette différence que les nouveaux propriétaires formaient un groupe au lieu d’être une masse d’individus. »10. Orwell a le génie d’ajouter le puissant sentiment d’appartenance à un même corps social, l’asabiya khaldounienne, pour annihiler le risque de lutte des classes ; pour rendre l’infrastructure décrite par Marx tout aussi immuable et inébranlable que la superstructure qui en résulte.
C’est pourquoi Orwell précise que l’oligarchie inébranlable ne doit pas être héréditaire, car le Parti Intérieur doit être une entité dont la conscience, les intérêts et les valeurs surpassent des individus qui sont interchangeables : « L’essentiel de la règle oligarchique n’est pas l’héritage de père en fils, mais la persistance d’une certaine vue du monde et d’un certain mode de vie imposé par les morts aux vivants […] Le Parti ne s’occupe pas de perpétuer son sang, mais de se perpétuer lui-même. »11. Il ne s’agit aucunement ici de se contenter de critiquer le communisme stalinien, mais bien d’une proposition théorique relative à un nouveau mode opératoire caractérisant une oligarchie de fait qui se doterait de toutes les armes nécessaires à son maintien en position de domination. Car, en plus d’être une dialectique civilisationnelle, 1984 est aussi l’exposition et l’exploration fictive d’un panel d’outils qui pourraient être mis en place par la classe supérieure dominante pour assurer éternellement la servitude des classes inférieures.
sophie bonin
1 Manifeste du parti communiste (1848), Chapitre I : « Bourgeois et prolétaires », trad. L. Lafargue.
2 Histoire générale de la civilisation en Europe depuis la chute de l’Empire romain jusqu’à la Révolution française

